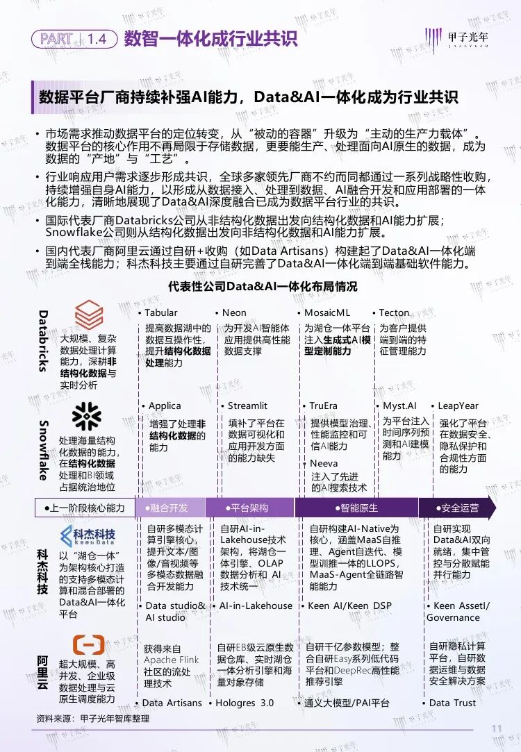
广盛网 甲子光年:2025中国Data&AI数据基础设施白皮书

(来源:数局)































此报告及更多报告,点击“报告下载”菜单免费获取;或扫码加入数局知识星球获取更好服务:

海量资讯、精准解读,尽在新浪财经APP
秦安配资提示:文章来自网络,不代表本站观点。

(来源:数局)































此报告及更多报告,点击“报告下载”菜单免费获取;或扫码加入数局知识星球获取更好服务:

海量资讯、精准解读,尽在新浪财经APP
秦安配资提示:文章来自网络,不代表本站观点。